中原油田转型发展:化石与新能源协同,深化改革多元发展
中原油田转型发展:化石与新能源协同,深化改革多元发展 记者日前走进中国石油化工集团有限公司中原石油勘探局有限公司(以下简称“中原油田”)中国石化中原油气高新股份有限公司,看到这里不仅有传统的钻塔、...
中原油田转型发展:化石与新能源协同,深化改革多元发展 记者日前走进中国石油化工集团有限公司中原石油勘探局有限公司(以下简称“中原油田”)中国石化中原油气高新股份有限公司,看到这里不仅有传统的钻塔、...
平安车主贷怎么样?利率、额度、审批速度等详情介绍 平安银行车主贷是一款针对有车族的贷款产品平安车主贷好批吗,整体来说还是很不错的。 利率方面,相较于其他类型的贷款产品较为优惠,月利率在 1.2%到...
乡村振兴税费优惠政策指引:支持农村建设的各项税收优惠梳理 近年来,党中央、国务院出台了一系列税费支持政策,持续巩固拓展脱贫攻坚成果、促进脱贫攻坚与乡村振兴有效衔接。为进一步落实党中央、国务院决策部...
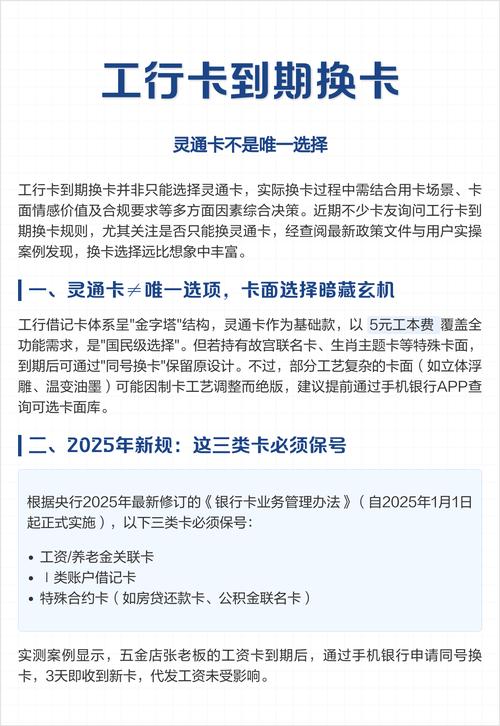
银行卡换卡后原卡号不能用了,这些影响你要知道 换卡后原来的银行卡号一般不能用了。银行卡换卡属于卡片更换流程,新卡对应新卡号银行卡换卡后原卡号不能用了,这些影响你要知道,原卡号在换卡后多失效,无法用...
股市震荡不明时做T明智,反复起落市况短线操作指南 在股市震荡不明确的时候,我们选择做T是最明智的 股票走势,并非时时都是一边倒的大升势或大跌势。介乎于一段升势与跌势之间,或者两段升势之间,或者两段...
银行卡换卡后银行卡换卡后,卡号和绑定业务会有啥变化?快来了解,卡号和绑定业务会有啥变化?快来了解 在日常生活中,银行卡是人们常用的金融工具。随着时间推移,银行卡会面临到期的情况,这时就需要进行换卡...
小规模企业纳税申报表填写指南及奉化国税小微企业优惠政策介绍 增值税小规模纳税人申报表增值税小规模纳税人申报表填写填写月平均享受月平均享受 820户户 占占3055户户 按季申报按季申报...
银行卡换卡后原卡号能否用?换卡不换号和换号情况全解析 在日常生活中,由于卡片损坏、升级、丢失等多种原因,很多人会遇到银行卡被替换的情况。这时大家往往会关心,原卡号是否还能继续使用。这需要根据具体的...
小规模企业纳税申报表填写方法及通用技巧小规模企业纳税申报表填写方法及通用技巧,免费模板下载看这里,免费模板下载看这里 小规模纳税申报表是指年销售额在规定标准以下,并且会计核算不健全小规模企业纳税...
浙江吸引高校毕业生政策利好 58 同城助力置业贷款有扶持 2月17日,国家发展改革委召开新闻发布会,介绍支持浙江省高质量发展建设共同富裕示范区推进情况。浙江省人力资源和社会保障厅副厅长陈中在发布会...
58同城:从神奇的网站到神奇的金融公司 0"˃ 0"˃ 0" v-text=".."˃ 0" v-text=".."˃ 0" v-text=".."˃ 0" v-text="'译者:'+.."˃...
银行卡换卡不换号,旧卡功能咋变?一文给你讲清楚 在办理银行卡换卡业务时,不少人会选择换卡不换号的方式,以避免因卡号变更带来的一系列麻烦银行卡换卡后账户受影响吗银行卡换卡后账户受影响吗,如重新绑定各...
58同城消费贷产品遭投诉,贷款乱收费问题引关注 “轻信58同城招工广告,小伙在柬埔寨被网诈团伙抽血致病危,被圈养充当‘血奴’”事件近日闹得沸沸扬扬,将58同城推上了舆论的风口浪尖。58消费贷产品也...
58同城租房分期贷款上线,服务大学毕业生和白领付房租 6月11日,58同城旗下互联网金融业务版块—58金融的首款租房分期信用贷款产品“58月付”正式上线。该产品将首先在北京地区公测,租户在支付首期...
黄金股票投资特点及风险分析,与普通股票有何不同? 【摘要】在很多投资者的眼里,黄金就是保值的代名词,而黄金股票也因此而备受广大投资者的青睐和支持。那么究竟什么是黄金股票呢?黄金股票与其他股票相比有...