流动性管理失败的7大案例解析:德崇证券、安然公司的教训与启示
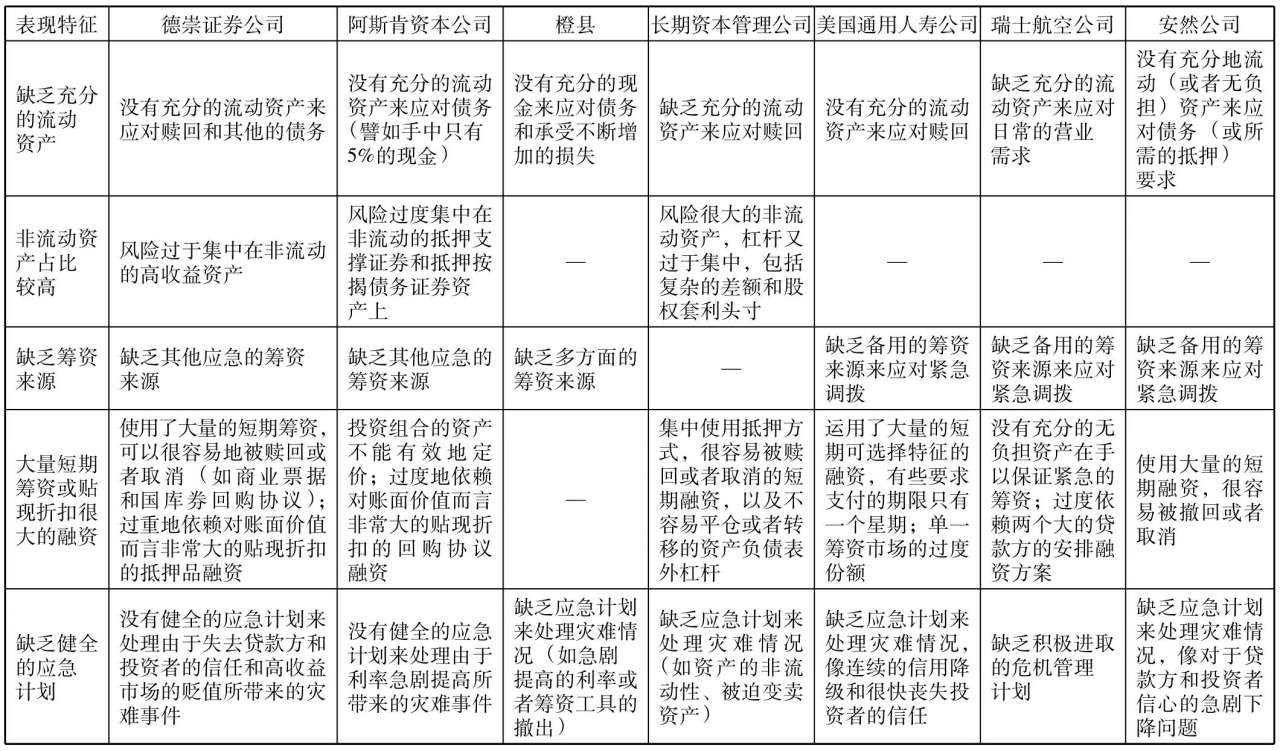
流动性管理失败的7大案例解析:德崇证券、安然公司的教训与启示 第二节 流动性管理不善的一些典型案例——基于行为经济学视角 埃里克·班克斯(2005)对美国通用人寿公司 等七个流动性管理不善的案例...
线上配资平台
2025-11-11 20:04:13阅读:145
流动性管理失败的7大案例解析:德崇证券、安然公司的教训与启示 第二节 流动性管理不善的一些典型案例——基于行为经济学视角 埃里克·班克斯(2005)对美国通用人寿公司 等七个流动性管理不善的案例...