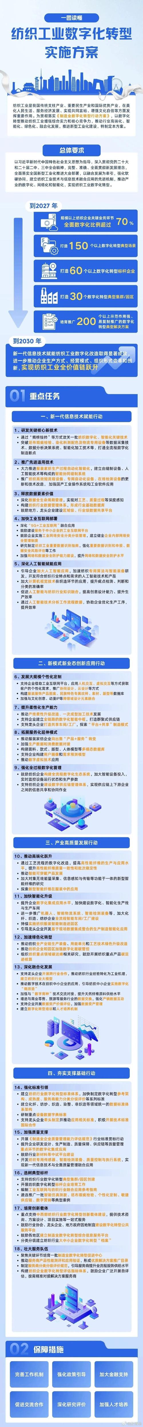
上海企业必看:2025服务业引导资金申报指南和重点领域解析
上海企业必看:2025服务业引导资金申报指南和重点领域解析 各区发展改革委、经委(商务委)、财政局: 根据《上海市人民政府关于印发上海市服务业发展引导资金使用和管理办法的通知》(沪府规〔2022〕...
上海企业必看:2025服务业引导资金申报指南和重点领域解析 各区发展改革委、经委(商务委)、财政局: 根据《上海市人民政府关于印发上海市服务业发展引导资金使用和管理办法的通知》(沪府规〔2022〕...
发改委服务业引导资金:支持新赛道项目,促进服务业创新发展 引导资金是由地方财政预算安排的,专项用于我市服务业发展的补助性资金。 第三条(支持对象) 引导资金支持的对象为,在我市依法设立的法人、非法...
发改委引导资金支持服务业新赛道:聚焦重点项目,推动创新与国际化发展 区级引导资金由区财政局在年度财政预算中安排。 第三条(支持对象) 引导资金支持的对象是在浦东新区依法设立的法人、非法人组织。项目...
发改委服务业引导资金怎么申请?重点支持6大产业,推动高质量发展 由区财政每年在预算中安排专项资金,用于支持静安区服务业高质量发展。 第三条 使用和管理原则 引导资金使用要与静安区服务业高质量发展...
发改委服务业引导资金申报指南:高成长性与新增纳统企业项目解读 山东省发展和改革委员会 山东省财政厅 关于组织开展省服务业发展引导资金支持项目申报工作的通知 鲁发改服务〔2025〕695号 各市发...
省服务业发展引导资金实施细则印发:支持新增纳统企业项目建设,助推服务业高质量发展 山东省发展和改革委员会 关于印发《省服务业发展引导资金支持新增纳统企业项目建设实施细则》的通知 鲁发改服务〔202...