国务院颁布住房租赁条例,规范关键环节促市场发展
<线上配资平台>国务院颁布住房租赁条例国务院颁布住房租赁条例,规范关键环节促市场发展,规范关键环节促市场发展线上配资平台>
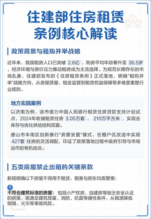
国务院颁布的《住房租赁条例》作为我国首部住房租赁专项法规房产优势专业管理,从权益保护、市场服务、监督管理三个维度构建了完善的住房租赁制度体系。条例重点规范了出租房标准、押金管理、合同备案等关键环节,同时通过多渠道增加供给、培育专业企业等措施促进市场发展,为建立租购并举的住房制度提供法治保障。

国务院近日颁布的《住房租赁条例》,标志着我国住房租赁市场正式步入法治化发展新阶段。作为首部专门规范住房租赁的行政法规,该条例在民法典基础上进一步细化租赁双方权利义务,为构建健康稳定的住房租赁关系提供了制度保障。
出租房标准与租客权益保障新规落地

针对当前住房租赁市场存在的突出问题,《条例》作出了系统性规范。在出租房标准方面,明确禁止将厨房、卫生间等非居住空间单独出租,并要求单间租住人数和人均面积符合地方标准。特别值得关注的是,《条例》首次以行政法规形式规定"出租人不得擅自进入租赁住房",这一条款将有效保障租客的居住安宁权。在押金管理上,要求明确约定押金数额、返还时间等事项房产优势专业管理,并规定无正当理由不得扣减押金,这将大幅减少租赁纠纷。针对合同备案率低的问题,创新性地赋予承租人备案权利,体现了对弱势方的适度保护。
多渠道供给与市场化培育并举促发展
《条例》在保障权益的同时,更着眼于推动市场高质量发展。通过鼓励盘活闲置房源、改造老旧建筑等多渠道增加供给,为解决租赁住房短缺问题提供了政策支持。特别值得注意的是,条例明确提出培育市场化、专业化住房租赁企业,这将推动行业从分散化向规模化、规范化转型。建立租金监测机制和推广示范合同文本等措施,则为市场有序运行创造了良好环境。这些制度设计既回应了当前市场痛点,也为长期健康发展奠定了基础。
作为住房制度改革的重要里程碑,《住房租赁条例》通过权益保护、市场服务和监督管理三位一体的制度设计国务院颁布住房租赁条例,规范关键环节促市场发展国务院颁布住房租赁条例,规范关键环节促市场发展,实现了民生保障与行业发展的有机统一。该条例的实施将有效规范市场秩序房产优势专业管理,提升租住品质,推动形成租购并举的住房新格局,对促进房地产市场平稳健康发展具有重要意义。
- AI整理生成 -
本文 线上配资平台 原创,转载保留链接!网址:http://zzockj.com/html/1049.html
1.本站遵循行业规范,任何转载的稿件都会明确标注作者和来源;2.本站的原创文章,请转载时务必注明文章作者和来源,不尊重原创的行为我们将追究责任;3.作者投稿可能会经我们编辑修改或补充。











