银行差异化资本监管要求披露报表及修订风险加权资产计量规则
<线上配资平台>银行差异化资本监管要求披露报表及修订风险加权资产计量规则线上配资平台>
同样,在信息披露方面,第一档银行要求披露全套报表,包括70张披露报表模板,详细规定了披露格式、内容、频率、方式和质量控制等要求,提高信息披露的数据颗粒度要求,提升风险信息透明度和市场约束力。
第二档银行适用简化的披露要求银行差异化资本监管要求披露报表及修订风险加权资产计量规则,披露风险加权资产、资本构成、资本充足率、杠杆率等8张报表。
第三档银行仅需披露资本充足率、资本构成等2张报表。
“差异化资本监管不降低资本要求,在保持银行业整体稳健的前提下,激发中小银行的金融活水作用,减轻银行合规成本。”上述负责人称。
农业银行总行风险管理部总经理田继敏认为,实施差异化的资本监管,充分考虑了我国商业银行众多、风险管理水平不一的实际情况,一方面有利于促进大中型银行提高风险计量的精细化水平,另一方面也在不降低资本监管要求的前提下,适度减轻了小型银行的资本计量负担银行差异化资本监管要求披露报表及修订风险加权资产计量规则,更加契合小型银行的业务实际。
全面修订风险加权资产计量规则
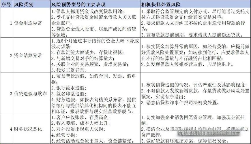
上述负责人介绍,信用风险方面,权重法重点优化风险暴露分类标准,增加风险驱动因子,细化风险权重。如,针对房地产风险暴露中的抵押贷款,依据房产类型、还款来源、贷款价值比(LTV),设置多档风险权重;限制内部评级法使用范围,校准风险参数。
市场风险方面,新标准法通过确定风险因子和敏感度指标计算资本要求,取代原基于头寸和资本系数的简单做法;重构内部模型法,采用预期尾部损失(ES)方法替代风险价值(VaR)方法,捕捉市场波动的肥尾风险。
操作风险方面,新标准法以业务指标为基础,引入内部损失乘数作为资本要求的调整因子。
要求银行制定有效政策流程制度

上述负责人表示,信用风险方面,要求建立并有效落实相应信用管理制度、流程和机制。例如操作风险:新巴塞尔协议资本要求、模型与分析指南,准确的风险暴露分类是计量前提,须明确划分标准和认定流程;划分银行同业风险暴露分类、识别优质公司或“穿透”资管产品,须加强尽职调查和基础信息审核;对房地产风险暴露,只有满足审慎审批标准和估值等要求,才认可其风险缓释作用。市场风险方面,内模法计量以交易台为基础,要求银行制定交易台业务政策、细分和管理交易台。操作风险方面,须建立健全损失数据收集标准、规则和流程,否则适用监管给定损失乘数系数。
“修订重视计量和管理‘两手硬’,强调制度审慎、管理有效是准确风险计量的前提,为银行夯实经营管理基础、提升管理精细化水平提供正向激励。”该负责人解释。
完善监督检查要求
该负责人介绍,在完善监督检查要求上,本次修订一方面参照国际标准,完善监督检查内容。设置72.5%的风险加权资产永久底线,替换原并行期资本底线安排;依据银行储备资本的达标程度,限制分红比例;完善信用、市场和操作风险的风险评估要求,将国别、信息科技、气候等风险纳入其他风险的评估范围。
另一方面,衔接国内现行监管制度,促进政策落实。完善银行账簿利率、流动性、声誉等风险的评估标准;强调全面风险管理,将大额风险暴露纳入集中度风险评估范围,明确要求运用压力测试工具,开展风险管理和计提附加资本。
银行准备好了吗?
2019年4月,银保监会启动了《巴塞尔协议III》(下称“巴III”)国内监管规制的修订工作。业内认为,我国对接巴III全面修订资本监管规制是中国银行业走向国际化、中国金融体系对外开放的又一重大里程碑事件。
田继敏认为,征求意见稿对我国商业银行的影响总体积极正面,有利于促进商业银行提高风险计量和应用水平,做实资本充足水平,增强商业银行抵御风险的能力。“实施新规后银行差异化资本监管要求披露报表及修订风险加权资产计量规则,对于大型银行而言,预计风险加权资产可能有所下降。新规实施还有助于银行加快完善配套的数据模型和信息系统操作风险:新巴塞尔协议资本要求、模型与分析指南,提升金融科技手段的运用能力。”
中国银行总行风险管理部总经理史炜表示,该行提早谋划,开展新规落地的实施准备工作;目前,信用风险权重法系统主体功能改造、市场风险FRTB 管理信息平台、操作风险管理信息系统损失数据及资本计量模块顺利投产。
浦发银行称,在过去四年中,该行“梳理数据、夯实基础”,对银行前端业务系统进行调整;“评估影响,把握先机”,通过手工及系统的定量测算,评估新规实施对我行的潜在影响,提前规划;“提升管理,加快转型”,将充分做好业务引导,在提高盈利水平和资本效率的同时,更好为实体经济发展做好服务。
“前期操作风险:新巴塞尔协议资本要求、模型与分析指南,农业银行密切跟踪国际国内监管规则改革动向,积极配合监管部门开展新规实施测算和分析,在数据、模型和信息系统建设等方面做了充分准备,为实施新规打下了扎实基础。”田继敏说。
本文 线上配资平台 原创,转载保留链接!网址:http://zzockj.com/html/1740.html
1.本站遵循行业规范,任何转载的稿件都会明确标注作者和来源;2.本站的原创文章,请转载时务必注明文章作者和来源,不尊重原创的行为我们将追究责任;3.作者投稿可能会经我们编辑修改或补充。











