上海农商行历史最高价40?上市后股价仅8-10元
上海农商行历史最高价40?上市后股价仅8-10元 作者 / 李白玉 来源 / 野马财经 8月19日,上海农村商业银行股份有限公司(下称“上海农商行”、“沪农商行”,.SH)正式登陆上交所主板,...
上海农商行历史最高价40?上市后股价仅8-10元 作者 / 李白玉 来源 / 野马财经 8月19日,上海农村商业银行股份有限公司(下称“上海农商行”、“沪农商行”,.SH)正式登陆上交所主板,...
沪指止步8连涨却缩量收跌,沪深300ETF尾盘连续多天放量 财联社4月19日讯(记者 闫军)沪指止步“8连涨”,4月18日,沪指缩量收跌0.11%,从板块来看,红利当头,银行股维持强势,工、农、中...
多家银行调整积存金业务,含中国农业银行,关注今日行情 日前,随着金价大幅震荡,工行、农行、中行、建行、交行等多家银行相继调整积存金相关业务,并发布风险提示。 工行调整积存金业务并提示风险 2月1日...
银监会发布商业银行资本充足率监管指引银监会发布商业银行资本充足率监管指引,含市场风险资本计量要求,含市场风险资本计量要求 经济观察报 记者 程志云 在经历了次贷危机引起的全球金融海啸的洗礼后银监会...
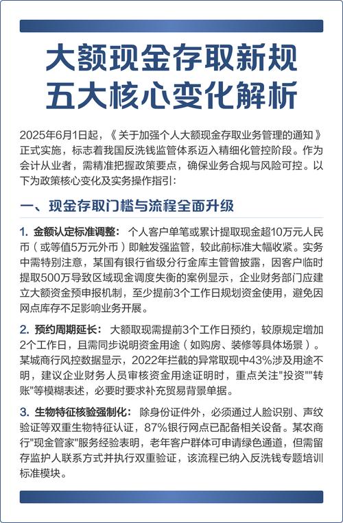
2026 年 1 月 1 日起银行取款新规施行,储户取钱要知道这些 “自己的钱取出来还要被盘问、填表格?”这是不少人去银行取现金时的吐槽。以往取5万以上现金要提前预约、说明资金用途,甚至有些银行连...
新规落地:银行存取现金超5万不用再登记资金用途啦 2026年新年第一天,一项关乎亿万储户的便民新规正式落地——中国人民银行、金融监管总局、证监会联合发布的《金融机构客户尽职调查和客户身份资料及交易...
2026 年起银行现金业务新规施行,存取 5 万以上这些变化要知道 去银行取8万给孩子交学费,以前要填3张表、跟柜员解释半天资金用途;存10万经营款,还得带营业执照证明来源——这样的闹心经历,20...
多家银行开展睡眠借记卡清理工作,规定各有不同 据了解,“睡眠账户”是指长期没有发生收、支活动的账户。北京商报记者注意到,除交通银行外,年内农业银行、渤海银行、广发银行、承德银行、安徽濉溪农商行、金...
汇金增持四大行,中国银行等股价领涨,背后有何深意? 华夏时报记者 刘佳 北京报道 中央汇金投资有限责任公司(下称“汇金”)增持银行股历来被看做是救市的强心剂。 近日,工商银行()、农业银行()、中...
纸黄金交易有手续费吗? 纸黄金交易有手续费吗:纸黄金是没有手续费的股票交易100股手续费股票交易100股手续费,但是每家银行是不会做雷锋的,在基准价的基础上每克有0.8-1.0上浮,也就是来回每克...
2025年贷款别找中介啦!手机抵押贷app有哪些? 现在不管是做生意周转、买房装修,还是家里急用钱,不少人会想着贷款。可一提到贷款,很多人第一反应是找中介,觉得中介门路广、能省事儿,殊不知2025...
信用卡使用率过高?小心贷款被拒!银行如何计算负债,你的征信达标了吗? 前两天,一位同行带着客户来找我咨询。客户在系统初筛时顺利通过,甚至还显示有授信额度,按理说贷款应该十拿九稳。可当我仔细看完他的...
银行排队机操作指南:从唤醒到办理业务的详细步骤 银行排队机的操作相对简单,主要遵循以下步骤: 一、唤醒机器并选择业务 唤醒机器:当你到达银行营业网点银行复点机怎么使用,走到排队机前,首先触摸屏幕以...
定期结息的计息方法详解:如何计算贷款利息? 1.定期结息的计息方法 定期结息是指银行在每月或每季度末月20日营业终了时定期结息的计息方法详解:如何计算贷款利息?,根据贷款科目余额表计算累计贷款积数...
茂名两男子缺钱竟打银行主意骗贷,最终双双被判刑 茂名两男子伍某、韦某因缺钱竟打起了银行的主意,利用虚假资料骗取银行家装专项贷款,结果被双双判刑。今天,茂名市茂南法院向记者通报了此案的情况。 201...