多家银行开展睡眠借记卡清理工作,规定各有不同
<线上配资平台>多家银行开展睡眠借记卡清理工作,规定各有不同线上配资平台>
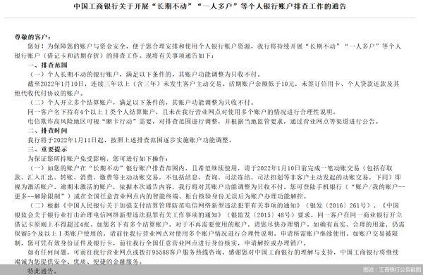
据了解,“睡眠账户”是指长期没有发生收、支活动的账户。北京商报记者注意到,除交通银行外,年内农业银行、渤海银行、广发银行、承德银行、安徽濉溪农商行、金堂汇金村镇银行等银行也纷纷宣布开展睡眠借记卡或个人长期不动户的清理工作。
不过,各家银行对睡眠卡或个人长期不动户的账户余额及认定期限的规定有所差异。多数银行将近三年未发生交易、活期余额为0元的视为睡眠卡或个人长期不动户纳入清理范围。
例如,广发银行日前对同时满足以下条件的一代社保卡金融结算账户(仅限于广东省内分行开立)进行销户清理。具体条件包括:近三年未发生任何客户主动发起的金融交易、人民币活期余额小于100、在该行未留存联系方式且属于非实名制的账户。
金堂汇金村镇银行则将已转为睡眠账户满2年的个人银行结算账户或批量开户满2年未激活的个人银行结算账户或连续2年(含)以上未发生资金收付交易(结息除外)且余额在10元(含)以下、无未清偿业务关系的个人银行结算账户纳入清理个人长期不动户的范围。

在易观高级分析师苏筱芮看来,银行清理“睡眠账户”,是积极响应“断卡行动”的具体表现,此举一方面可以提升机构自身的运营效率多家银行开展睡眠借记卡清理工作,规定各有不同,另一方面也有助于提升合规性,防范风险。
持卡人需及时唤醒“沉睡”卡

睡眠卡、个人不动户账户较多多家银行开展睡眠借记卡清理工作,规定各有不同,通常是因为持卡人开立了多张银行卡,而常用的却只有一两张,导致其余银行卡出现闲置。人民银行披露的2023年二季度支付体系运行总体情况报告显示,截至二季度末,全国共开立银行卡96.21亿张,人均持有银行卡6.81张。
对于持卡人而言,银行卡太多,日常管理难度大,如果管理不慎,还会增加被盗刷、被买卖、个人信息泄露的风险,甚至被不法分子利用实施电信网络诈骗,而这也是银行开展睡眠借记卡、个人长期不动户清理工作的主要原因。
农业银行在公告中提及,该行对个人长期不动存折账户开展排查清理工作是为了有效防范电信网络新型违法犯罪,切实保障持卡人的账户与资金安全和合法权益,促进持卡人合理安排和使用个人银行账户资源。渤海银行则表示,调整个人长期不动户转入频率主要是为进一步落实打击治理电信网络诈骗犯罪工作要求,保障个人客户资金安全。

睡眠卡、个人不动户账户的清理对后续持卡人使用银行卡会有一定影响,为保障持卡人的权益免受损害,银行也预留了一定时间并给出处理方法。交通银行表示,借记卡符合睡眠卡清理条件,但希望继续使用股票账户休眠要重新开户吗股票账户休眠要重新开户吗,持卡人请于10月7日前启用该卡,并保持余额不为0。
渤海银行也提到,若客户持有的该行个人账户属于清理范围且今后仍需正常使用多家银行开展睡眠借记卡清理工作,规定各有不同,可在期限内通过该行营业网点柜面或自助渠道操作任意动账交易即可,若账户已被限制使用,可凭本人有效证件、存折或卡至该行任意营业网点或通过该行电子渠道进行身份核实并申请启用该账户。
为做好睡眠卡、个人不动户账户的清理工作,防范潜在风险,博通分析金融行业资深分析师王蓬博认为,银行要及时发布通知提醒,尽到告知的义务股票账户休眠要重新开户吗,储户则需要检查自身账户是否有实际需要,及时清理。
“对个人用户来说,银行清理睡眠账户有助于防范个人风险,避免自身账户被不法分子利用,为银行账户安全筑起防线。”苏筱芮建议,个人用户应树立账户盘点意识,定期梳理个人名下账户及资产状况,养成查账记账的良好习惯;其次在密码设置、账户登录管理等方面加大保护措施,冗余账户及时注销,以避免被不法分子利用的风险。
本文 线上配资平台 原创,转载保留链接!网址:http://zzockj.com/html/1596.html
1.本站遵循行业规范,任何转载的稿件都会明确标注作者和来源;2.本站的原创文章,请转载时务必注明文章作者和来源,不尊重原创的行为我们将追究责任;3.作者投稿可能会经我们编辑修改或补充。











