科创板、港股、纳斯达克上市条件对比,上市公司数量去哪里看
<线上配资平台>科创板、港股、纳斯达克上市条件对比,上市公司数量去哪里看线上配资平台>

科创板一出,对于想要冲击资本市场的企业来说,又多了一个重要的选择。
在科创板的概念刚出现时,就被市场称为中国版“纳斯达克”,同时,在定价、交易等一些环节上与港股市场接近。
那问题来了,多了一个选择后,科创板、香港、纳斯达克,你的企业该选哪一个市场首发?
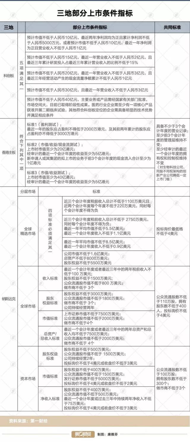
要选择在哪个市场上市,首要条件当然是要满足该市场的上市条件,这就牵涉到了三地不同的上市规则。以下,从三个市场的上市行业定位、上市条件指标、发行制度、交易制度、退市制度等方面逐一对比,以期给准备上市的企业一个清晰的图景。

第一财经根据三地上市规则、部分券商研报整理
第一步:对比上市条件,更符合哪个市场?
在市场看来,科创板重大的进步包括首次将核准制改为注册制;允许同股不同权、VIE架构及红筹股在满足一定条件下上市;定价机制采用询价机制,进一步实现市场化;交易规则进一步放宽。这些条件的放宽也使科创板进一步与港股和纳斯达克市场的机制靠拢。
从上市的财务指标来看,科创板的一大突破是打破了盈利的桎梏。但是一名IPO行业资深人士对第一财经记者表示,对于非盈利企业,其实科创板对于其市值规模的要求并不低。一些企业可能会面临一个尴尬的情况,即非盈利时期需要资金支持时会因为市值规模而被挡在科创板门外。
另外,对于红筹企业来说,从制度设计上上市公司数量去哪里看,科创板衔接了《国务院办公厅转发证监会关于开展创新企业境内发行股票或存托凭证试点若干意见的通知》(国办发21号,下称“21号文”),为红筹企业提供了无需拆红筹直接境内上市的机会。但根据21号文,已在境外上市的大型红筹企业,市值需不低于2000亿元;尚未在境外上市的创新企业(包括红筹企业和境内注册企业),最近一年营业收入需不低于30亿元且估值不低于200亿元。尽管此次科创板规定对于营业收入快速增长,拥有自主研发、国际领先技术,同行业竞争中处于相对优势地位的尚未上市红筹企业上市标准降低为市值不低于100亿元/市值不低于50亿元且最近一年营收不低于5亿元,但总体而言,红筹企业的科创板门槛仍然较高。

与其他两个资本市场相比,科创板的上市财务指标与香港主板更为靠拢,不过香港主板在去年新规中对于未通过主板财务资格测试的生物科技企业门槛大幅降低,并允许同股不同权企业上市和已经在欧美上市的创新型企业在港二次上市。根据上述新规,其中对符合一定业务条件的生物科技公司仅要求上市时市值至少达到15亿港元,且申请人有充足营运资金以应付上市文件刊发日起至少12个月所需开支的至少125%。
而香港创业板对上市企业的门槛就更低了。根据香港创业板上市规则,其对拟上市企业无任何盈利要求,仅要求上市时的预期最低市值1.5 亿港元;公众持有的股本证券最少由100个人持有;以及前两个财政年度经营业所得的净现金流入总额必须最少达3000万港元。
市场人士认为,香港创业板当时也是为了鼓励创新型企业而设,但目前香港创业板的发展离当初的设想越来越远,相对于纳斯达克市场,香港创业板市场上市标准过低,过于依赖市场流动性的提高,而信息披露制度和估值定价体系不够完善,导致参与者稀少,成交量萎缩,流动性枯竭,市场连续下行,这也是上交所科创板需要避免的教训。

相较而言,纳斯达克的分层则更为丰富。根据纳斯达克的上市指引,纳斯达克市场共有三个分层市场,针对不同的层级给予不同的约束条件。具体来说,“全球精选市场”吸引大盘蓝筹企业和其他两个层次中已经发展起来的企业;“资本市场”主要用来吸引规模较小、风险较高的企业;还有介于两者之间、吸引中等规模企业的“全球资本市场”。从纳斯达克三层次中的“资本市场”的上市规则来看,上市财务要求已经非常低了。
上述资深人士分析称,如果做个比喻,对于创新型企业,纳斯达克和香港市场对创新型企业更像天使投资人的角色,更愿意在初期给企业融资的机会,哪怕这个盈利模式还不是那么成熟、市场上并无先例,而科创板则更偏向于已过初创期、在成长期的企业。

当然,上市条件门槛的降低需要成熟的投资人和后续的制度来支撑。不同市场的投资人看懂风险、管控风险的能力亦有差别。该资深人士表示,相对而言,因为已发展较为成熟,香港市场和纳斯达克市场的投资者是比较理性、有经验的投资人,所以即使将上市门槛放低也仍然比较可控。并且,退市机制也比较完善。

国元证券数据显示,纳斯达克市场2016年IPO数量只有70家,但退市企业却有244家,相当于当年IPO数量的3倍多。近年来,纳斯达克退市率最低的一年发生在2014年,但也达到了32%。
此次科创板将实行号称“史上最严”的退市制度,不过上述资深人士认为,在落地到执行层面的过程中,还牵涉到市场环境、法律环境等问题,最终实际效果如何有待检验。

企业在选择上市地点时,是否符合当地市场的上市条件是头等大事。这当中,如果以行业来分,生物医药科技企业较为特殊。由于港股市场对于其上市的门槛做出特殊降低处理科创板、港股、纳斯达克上市条件对比,上市公司数量去哪里看,因此上述资深人士建议还未盈利的生物医药研发类企业可以优先考虑香港市场,因为科创板对于非盈利企业的市值要求较高。
第二步:哪个市场会有较高估值
如果各地均符合上市条件,那对于企业来说,第二步就要看看在哪个市场会有较高的估值。
在科创板火箭速度推进之下,多家公司已表明自己已开始进行科创板上市准备工作。根据记者从市场上了解到的情况,也有已经够上主板申请条件但如今也在科创板和主板之间做着选择题的企业。
这些企业考虑科创板的原因中显然也包括对于科创板估值情况的良好预期。
事实上,相似的情况在香港市场上曾一度上演,但目前看似乎并不美好。去年科创板、港股、纳斯达克上市条件对比,上市公司数量去哪里看,港交所允许同股不同权等创新型企业在香港上市之后,市场当时一片看好,而众多独角兽和新经济股票也扎堆赴港上市。但有数据统计,截至去年10月上旬,港股市场共完成超过160只新股IPO上市公司数量去哪里看,其中有超过120只股破发上市公司数量去哪里看,破发率超过75%。
港交所行政总裁李小加当时对此的解释是,这个现象也不一定说明个股质量不好,破发和当时的市场环境或者早期的私募投资者给出的估值较高,或者当时市场上新经济公司的新股供应较少,投行和发行人对市场判断出现偏差等等原因均有关。但无论是由何种原因,市场总有自动调节的功能,随着市场进入调整,一些发行人已经开始理性的调整发行价格区间或发行规模。
对于科创板也是如此。多名接受第一财经记者采访的专业人士均认为,在初始阶段,科创板也存在各种不确定性,市场和投资人需要一定的时间来充分了解这个市场,这也是正常的发展规律。不过,他们都提到,科创板有一大亮点不可忽视,即保荐机构相关子公司的跟投机制,由于保荐机构需要自己真金白银地进行跟投,因此这会使得定价在拟发行人和券商之间有一定的博弈,保荐人在其中可以起到一定的平衡作用。
另外,不同的市场由于投资偏好的差异对不同行业也会有一定估值的区别对待。上述资深人士举例称,具有冒险精神的纳斯达克市场投资人对高科技股就比较有好感,也将纳斯达克塑造成了科技股的高估值“天堂”;而香港市场对奢侈品类股票则有一定的偏好,也和其贸易港口的城市功能有关。
第三步:“软环境”也是很现实的考虑
而第三步,综合多名受访专业人士的观点,企业需要考虑一些例如融资成本、上市后的维护成本、监管环境、法律环境、股东退出等等的“软环境”。
在融资成本方面,一个很现实的问题是,如果选择去香港或纳斯达克上市,那么在投行、会计师事务所、律师事务所这“上市三大件”的选择范围十分有限,且收费较高,并且在上市后也需要中介机构帮助递交当地证券监管部门要求的文件科创板、港股、纳斯达克上市条件对比,上市公司数量去哪里看,融资成本较高。
而如果选择在科创板上市,那么中介机构的选择可以拓展到很多规模不大的本土机构,融资成本较低。
上市后的维护成本方面,上述资深人士表示,例如在纳斯达克上市的公司,对其CFO的要求较高,通常需要有融资背景、最好投行出身、对公司业务了解、具有财务知识,同时也要英语表达流利,因为需要与投资人做沟通,而这些英语沟通按照纳斯达克市场的要求是有语音录音发布在网站上。具有这样素质的人才,其薪资水平相当之高。
而在监管环境方面,如果选择美国市场,可能需要面对其对于中概股越来越严格的监管。2013年,美国公众公司会计监督委员会(PCAOB)已经与财政部、证监会签署了执法合作备忘录,可以在证监会允许的范围和形式下共享赴美上市中国企业的审计工作底稿。而香港市场则并没有此类机制。
在法律环境上,美国的“萨班斯法案”等对于造假上市等违法行为的处罚相当严重,而美国的证券集体诉讼制度也已非常成熟。
股东退出上,在非红筹架构或者VIE模式下,如果选择在纳斯达克上市,那股东上市前持有的内资股在上市后无法退出,在境内上市就不存在这个问题,另外在香港“全流通”试点下以后这个问题也会逐渐解决。
另外,美国的做空机构也不是“好惹的”,中概股被做空机构狙击的事件已经屡次发生。
本文 线上配资平台 原创,转载保留链接!网址:http://zzockj.com/html/2169.html
1.本站遵循行业规范,任何转载的稿件都会明确标注作者和来源;2.本站的原创文章,请转载时务必注明文章作者和来源,不尊重原创的行为我们将追究责任;3.作者投稿可能会经我们编辑修改或补充。











